学院首页 | 教学管理 | 教务系统 | 学习中心 | 在线考试 | 设为首页 | 加入收藏
    学生工作

    学生工作

    您的当前位置: 网站首页 >> 学生工作 >> 正文
    “礼敬中华传经典,培根铸魂守初心”|林学系开展“学问杯”影评大赛活动
    作者:黄晓汾 点击数: 时间:2024/03/30

    为深入挖掘中华优秀传统文化价值内涵,强化师生爱国主义教育,增强文化自信,培养民族自豪感,提高人文素养,推进全民阅读,林学系两委会学习部于2024年3月26日举办“学问杯”影评大赛活动。

     

     

     

     

    活动一经发布,同学们便积极响应,热情高涨地参与进来。深入挖掘经典影视作品的内涵,用独到的视角和见解进行剖析,在交流中碰撞出思想的火花。这场活动不仅让同学们收获满满,并带来了一场视觉与思想的盛宴

    现在,共同欣赏这些精彩纷呈的获奖作品吧!欣赏这些独特的视角和精湛的技艺,诠释着经典影视作品的魅力。每一部作品都充满了创意与激情,沉浸其中,感受那份用心诠释的经典韵味!



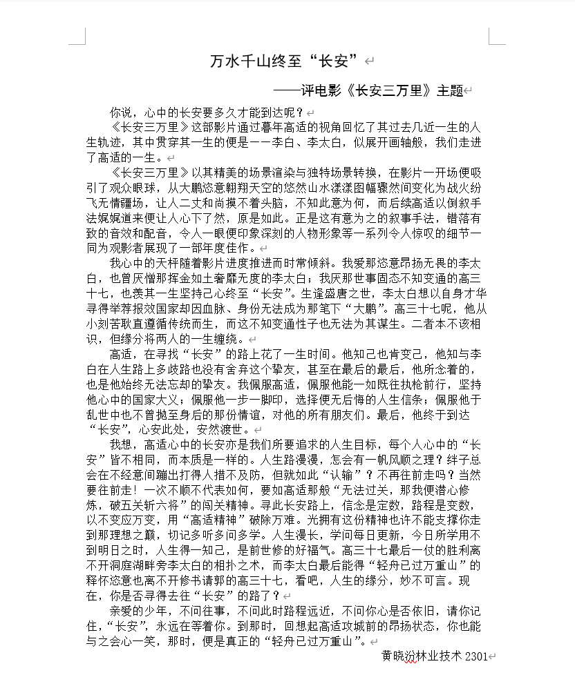
    一等奖 林业技术2301 黄晓汾

     

    二等奖 林业技术2301 黄桂芳

     

     

    二等奖 林业技术2307 杨生坤

     

    三等奖 旅游管理2301林嘉炘

     

    三等奖 旅游管理2301王浩然

     

    三等奖 林业技术2303龚秋萍


    此次影评大赛不仅为同学们提供了一个深入学习中华优秀传统文化的平台,更让大家有机会进一步了解当代经典影视作品所蕴含的文化内涵。通过文化浸润生活,让经典深入人心。

     

    (图/学习部任利娜  /学习部黄晓汾  初审/黄世佳  复审/马艳红  终审/傅成杰)

     

      

    版权所有 Copyright(C)2014-2015福建林业职业技术学院林学系

    电话:0599-8461400(系办)、8467402(学工办)

    学校地址:福建省南平市延平区金山路140号 (天麟校区)  福建省南平市延平区海瑞路1号(江南校区)