学院首页 | 教学管理 | 教务系统 | 学习中心 | 在线考试 | 设为首页 | 加入收藏
    学生工作

    学生工作

    您的当前位置: 网站首页 >> 学生工作 >> 正文
    “我们的母校、我们的回忆、我们的未来”|林学系举办“一月一征文”活动
    作者:刘彩婷 点击数: 时间:2023/11/16

    七十年,是时光的见证,是历史的沉淀,更是成就的显现。为了弘扬学校的传统和文化,我们特别选择了丰富多彩的一月一征文活动,迎接这一值得庆贺的时刻。

    征文活动的主题将紧密围绕“我们的母校、我们的回忆、我们的未来”,鼓励参与者表达对学校七十年发展历程的独特见解、对学校精神的理解、对未来发展的展望,或是回顾自己的成长与学习经历。在培养写作能力和凝聚全校师生的热情的,共同庆祝这一特殊时刻。以下是本次比赛的获奖作品。

    一等奖

    《走过千山万水,仍需跋山涉水》

    林业技术2205班 邵雯

     


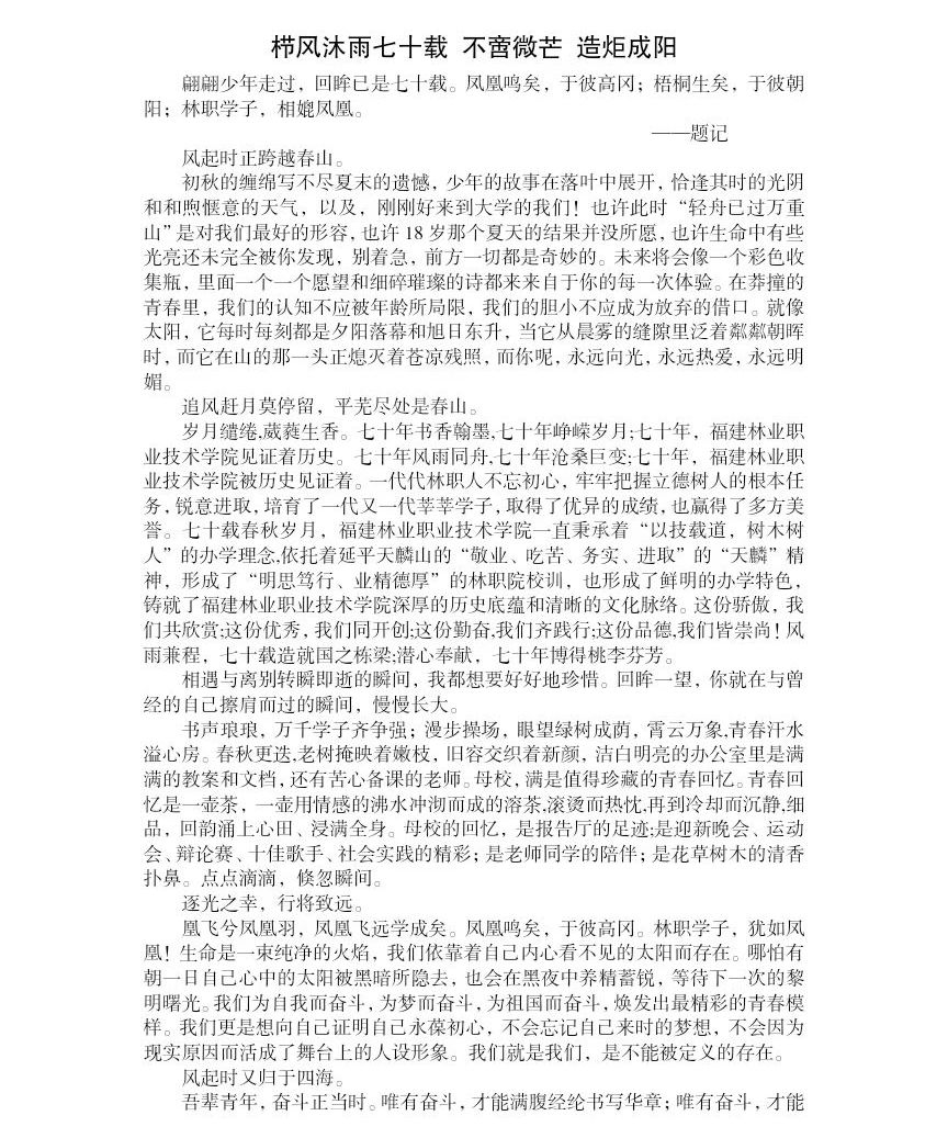
    《栉风沐雨七十载 不啻微芒 造炬成阳》

    旅游管理2302班 龚珍怡

     

     


    二等奖

    《悠悠七十载,绵绵母校情》

    林业技术2204班 黄辰林

     


    三等奖

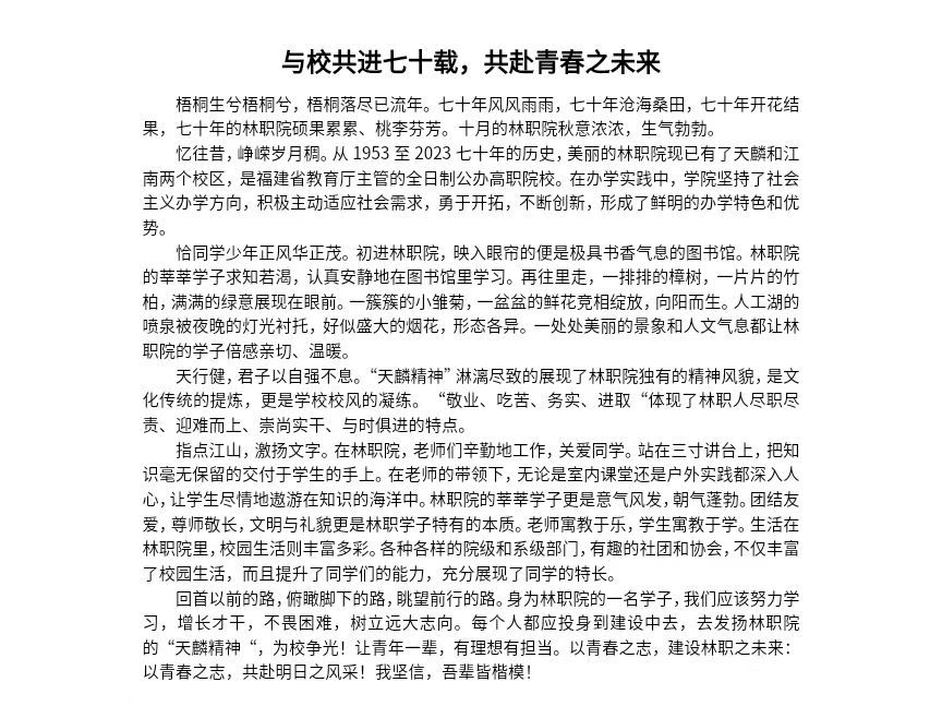
    《与校共进七十载,共赴青春之未来》

    林业技术2304班 黄英

     


    以下是此次比赛的获奖名单,恭喜以下获奖同学!

     

       通过本次活动我们可以从同学们的字里行间感受到大家对庆祝母校建校70周年暨高职办学20周年的喜悦,同时通过这个活动也唤起了同学们对母校的热爱和自豪感,激发他们对未来的美好憧憬和不懈动力。让我们携起手来共同书写属于我们母校的辉煌篇章,为母校的发展和繁荣贡献自己的力量!

     

    (图/林学系办公室  文/林学系办公室刘彩婷  初审/黄世佳  复审/马艳红  终审/傅成杰)

     

      

    版权所有 Copyright(C)2014-2015福建林业职业技术学院林学系

    电话:0599-8461400(系办)、8467402(学工办)

    学校地址:福建省南平市延平区金山路140号 (天麟校区)  福建省南平市延平区海瑞路1号(江南校区)